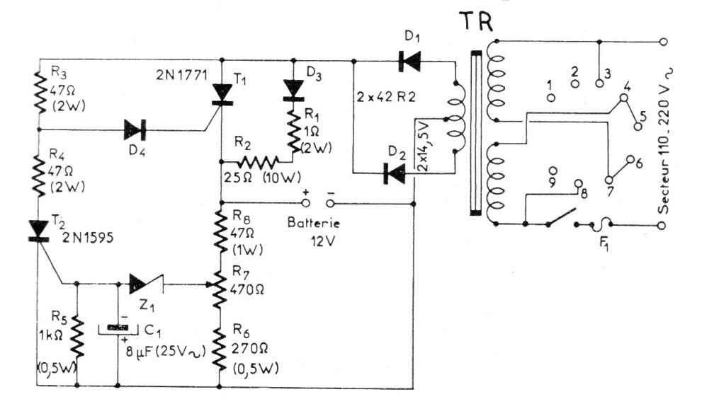
Este cargador automático de batería de 12 V se encontró en una documentación europea de la década de 1980. Los SCR permiten equivalentes y deben estar equipados con disipadores de calor. El punto de activación con la batería cargada debe ajustarse en el trimpot haciendo referencia la tensión de una batería cargada. El transformador es de 14.5 o 15 V con 5 A de corriente secundaria.




