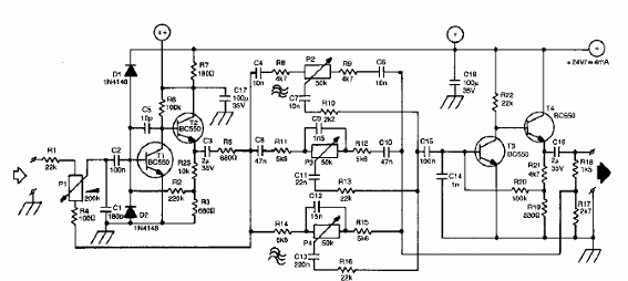
Encontramos este circuito en una publicación europea de la década de 1990. Los transistores siguen siendo tipos comunes hoy en día. El circuito tiene una ecualización y es crítico para la disposición de los componentes dada la sensibilidad al ruido. La fuente debe tener un excelente filtrado y cables de señal apantallados.

Amplificador de línea de audio



