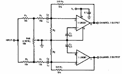
El propósito de este circuito es pasar una señal de audio de un canal a otro de forma controlada por un potenciómetro. El circuito es de una antigua documentación estadounidense y puede implementarse con un funcionamiento moderno equivalente.

Circuito de movimiento de sonido



