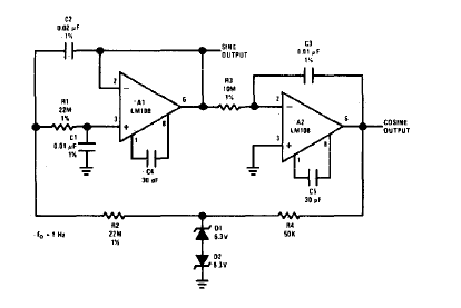
Esta configuración aparece en otra parte de este sitio. Esto se obtuvo de una Enciclopedia de circuitos de los años 80 y utiliza operacionales de la época. La fuente de alimentación debe ser simétrica. La señal es de 1 kHz.

Oscilador senoidal
Esta configuración aparece en otra parte de este sitio. Esto se obtuvo de una Enciclopedia de circuitos de los años 80 y utiliza operacionales de la época. La fuente de alimentación debe ser simétrica. La señal es de 1 kHz.
