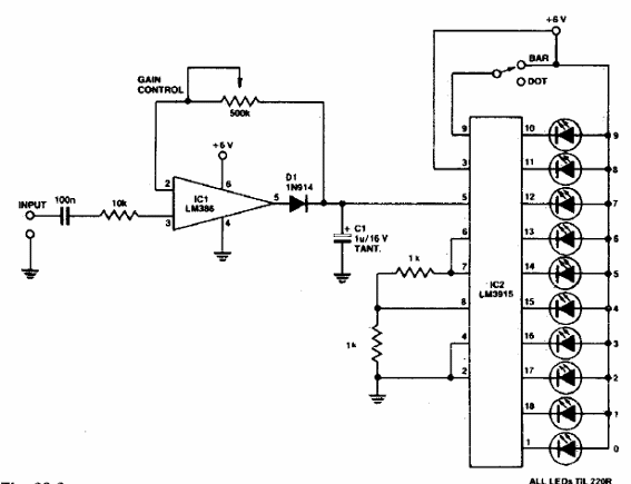
Este circuito es de un manual de componentes de los años 80. Sin embargo, el circuito puede ser de un tipo equivalente moderno. Se pueden hacer cambios en los componentes para modificar el rango de las señales de entrada.

Indicador de gráfico de barras



