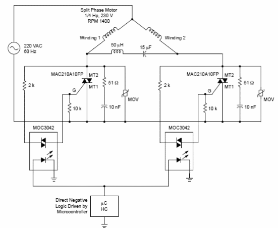
Este circuito se encontró en el manual de semiconductores de potencia de ON Semiconductor de la década de 1980. El circuito es para un motor de ¼ HP y puede usarse como un escudo para microcontroladores. Los componentes son de la época.

Control de dirección para motores de CA



