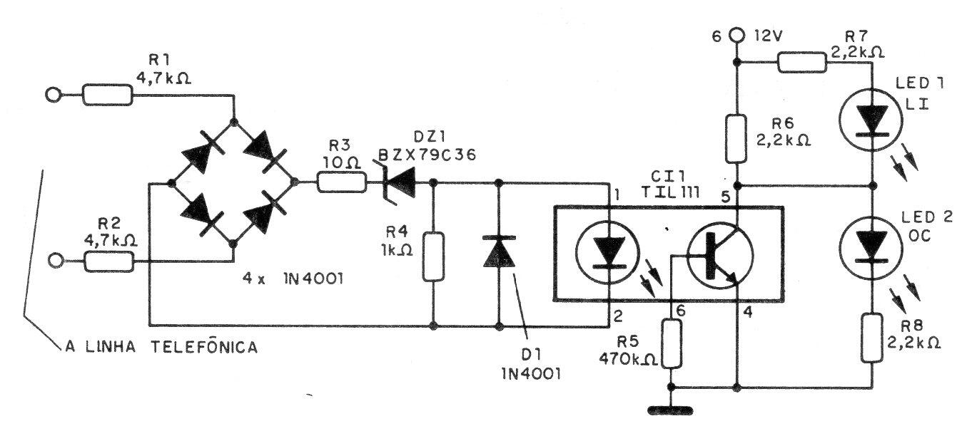
Este circuito monitorea una línea telefónica analógica común indicada para su uso por LED. El circuito es de la documentación de 1993, pero todavía usa componentes comunes. El circuito emplea un acoplador óptico y está alimentado por una tensión de 12 V.




