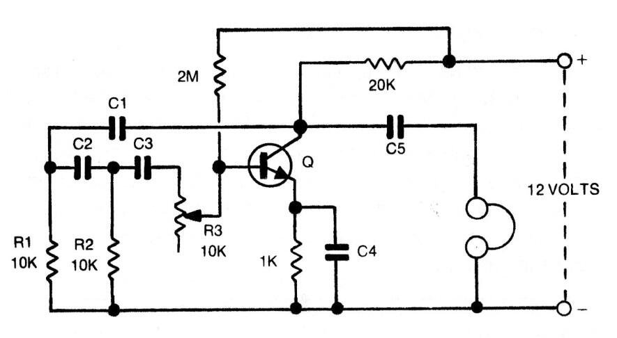
La frecuencia de este circuito depende de los valores del capacitor en el circuito de retroalimentación y los resistores asociados. El transistor es de uso común NPN y los auriculares pueden ser magnéticos de alta impedancia o piezoeléctricos. El circuito que depende del transistor puede funcionar con otras tensiones.




