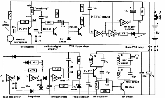
Este transmisor se activa cuando el micrófono capta algo de sonido. Este sonido luego modula la señal a transmitir en el rango de FM. El circuito proviene de la documentación de los transmisores que utilizan componentes que aún están vigentes y las bobinas se pueden ver en los circuitos anteriores de esta serie.

Transmisor operado por voz



