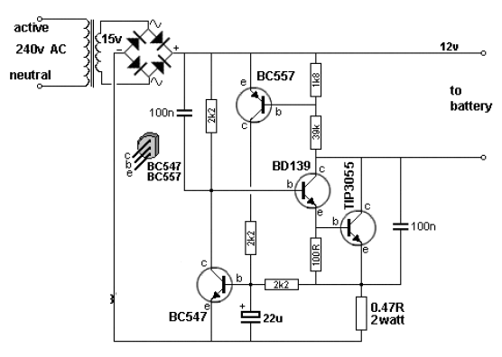
Este circuito es de documentación reciente en inglés que aparece en versiones similares en otras partes de este sitio. El circuito utiliza componentes comunes que consisten en una fuente de corriente constante. La corriente secundaria del transformador es de 2 A. El circuito se apaga cuando la tensión de la batería alcanza 14 V.

Cargador de batería de 12V



