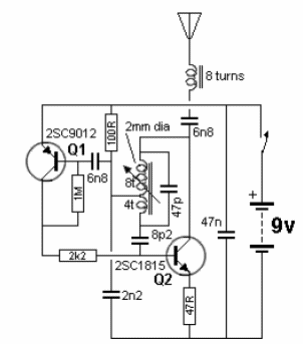
Encontramos este circuito en documentación reciente en inglés. La frecuencia es ajustada por el núcleo de la bobina del oscilador. Se pueden usar transistores equivalentes modernos, ya que el circuito original parece provenir de la documentación japonesa de los transistores que usa.

Transmisor sem cristal de 27 MHz



