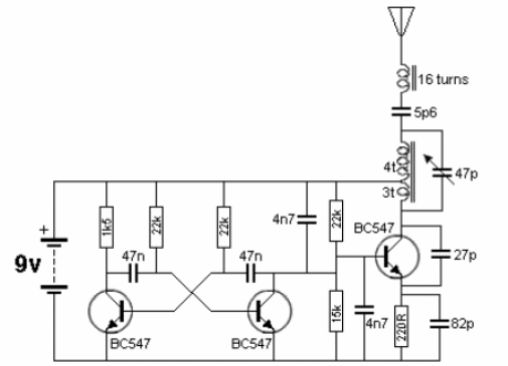
Este circuito es adecuado para aplicaciones de control remoto de corto alcance. El tono emitido es para activación remota. El ajuste se realiza en una recortadora y los capacitores más pequeños deben ser de cerámica. El circuito es de documentación reciente en inglés.

Transmisor Modulado de 27 MHz



