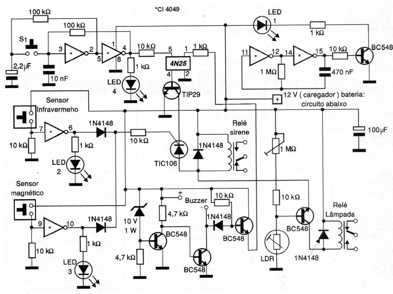
Esta alarma, que se encuentra en una documentación de 2002, utiliza una variedad de sensores y tiene un suministro de 12 V no incluido en el diagrama. El circuito utiliza dos sensores sensibles de 12 V que accionan lámparas y sirenas. El SCR no necesita estar equipado con un disipador de calor.




