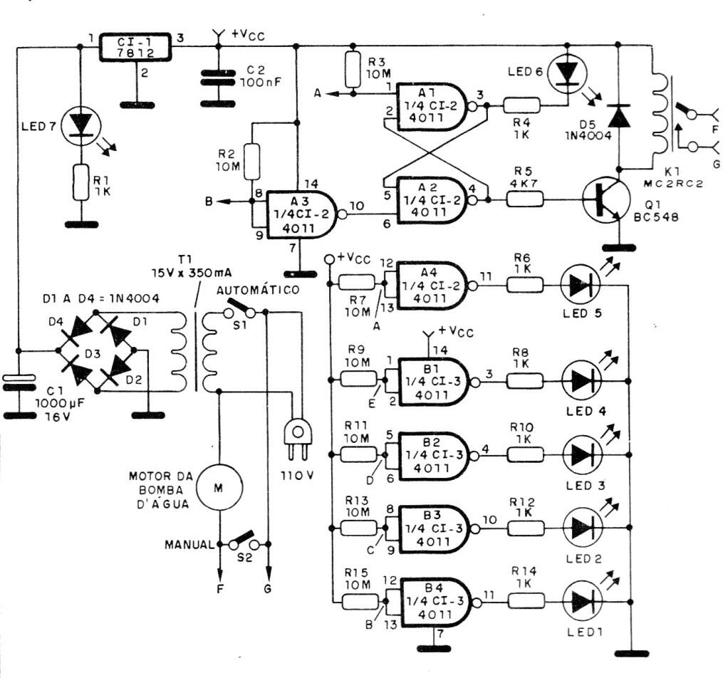
El circuito que mostramos es un controlador de bomba de agua que, además de ser automático, tiene un indicador de nivel de agua. El circuito controla un relé y utiliza sensores con extremos pelados colocados internamente en varios niveles del depósito. El circuito incluye la fuente de alimentación del transformador.




