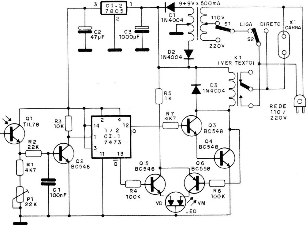
Encontramos este interesante circuito de control fotoeléctrico biestable en un artículo de 1988. El circuito utiliza tecnología TTL y se incluye una fuente de alimentación de 5V. El circuito acciona un relé y tiene dos LED indicadores. El ajuste de sensibilidad del disparador se realiza en el trimpot.




