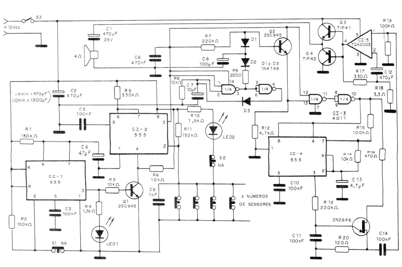
Esta sofisticada alarma residencial se encontró en una publicación de 1992. Usando componentes comunes, tiene varios tiempos que permiten al propietario ingresar y desarmarse en un cierto intervalo, además de la programación de tiempo de contacto. El circuito incorpora una potente sirena con control de volumen basada en un amplificador integrado. El circuito se alimenta con una batería de 12 V. En la condición de espera, el consumo es de solo 5 mA, pero el consumo se eleva a aproximadamente 3 A.




