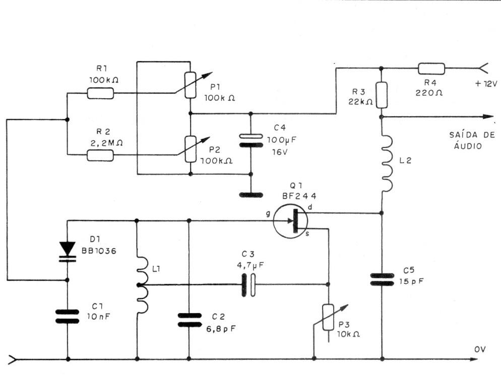
Este circuito es de una publicación de 1992, pero aún se puede montar muy fácilmente hoy. El circuito se alimenta con una batería de 9 V o una alimentación de 12 V y tiene un consumo de energía muy bajo. Su salida está conectada a la entrada de un buen amplificador de audio. La afinación se realiza en dos potenciómetros y L1 consta de 4 vueltas de cable 22 en forma de 1 cm con zócalo central. L2 está formado por 20 vueltas de cable 28 en un resistor de 100 k a 1 M x ½ W.




