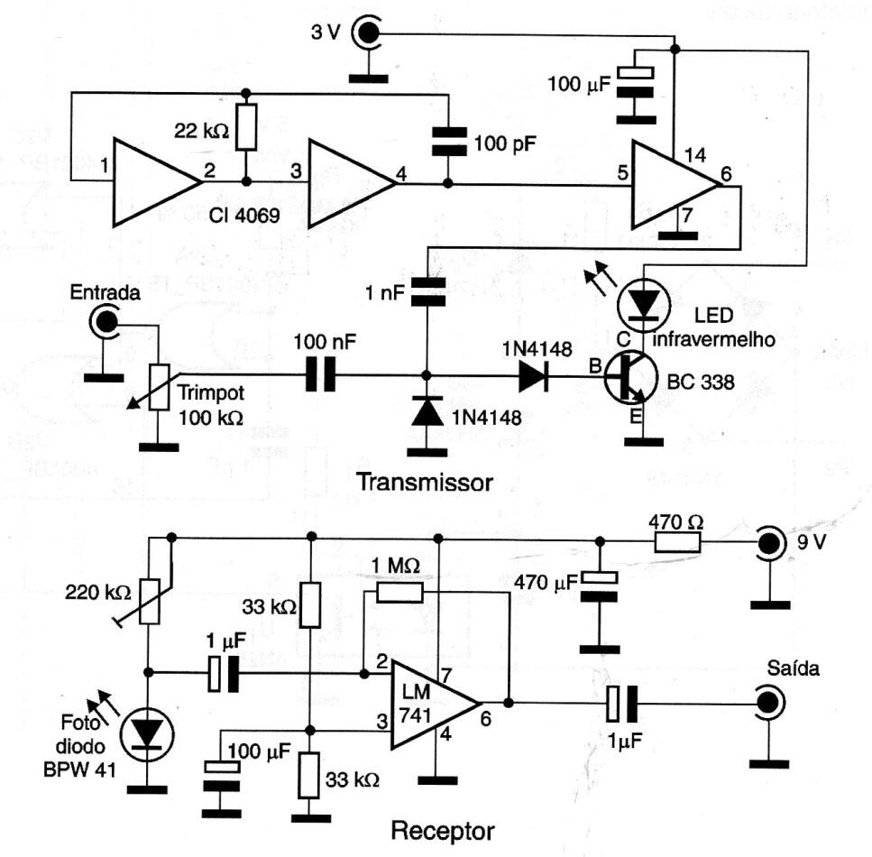
El punto crítico en este proyecto es el ajuste del sistema óptico, principalmente para evitar la interferencia de la iluminación ambiental. En particular, como este tipo de transmisión modula directamente el haz de luz, su sensibilidad al ruido de la lámpara fluorescente es excelente. Bajo ninguna circunstancia se debe exponer el foto sensor a la luz de estas fuentes. En el diagrama, el fotodiodo aparece con polaridad invertida, ya que este tipo de sensor generalmente funciona con polarización en la dirección inversa, es decir, cátodo positivo con respecto al ánodo. Para una mayor sensibilidad, este componente puede ser reemplazado por un fototransistor tipo Darlington. El circuito es de 2008.




