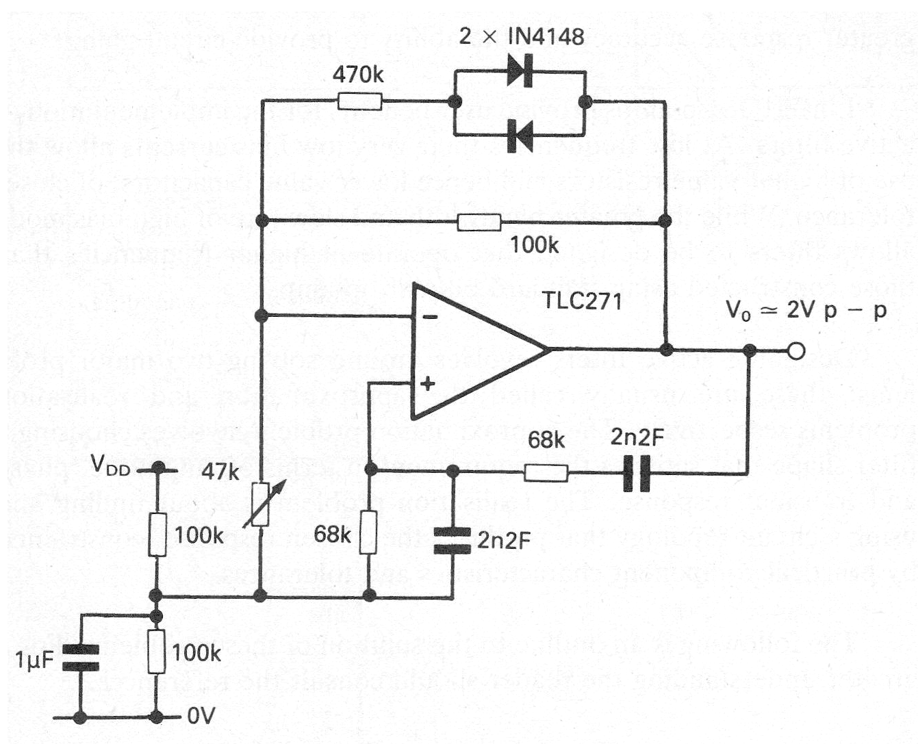
Este oscilador senoidal es sugerido por el Linear Circuitos de Aplicaciones de Texas Instruments, utilizando un amplificador operacional JFE LC271. El circuito genera una señal de algunos cientos de hertz hasta algunos kilohertz dependiendo de los componentes usados. La fuente de alimentación debe ser simétrica.




