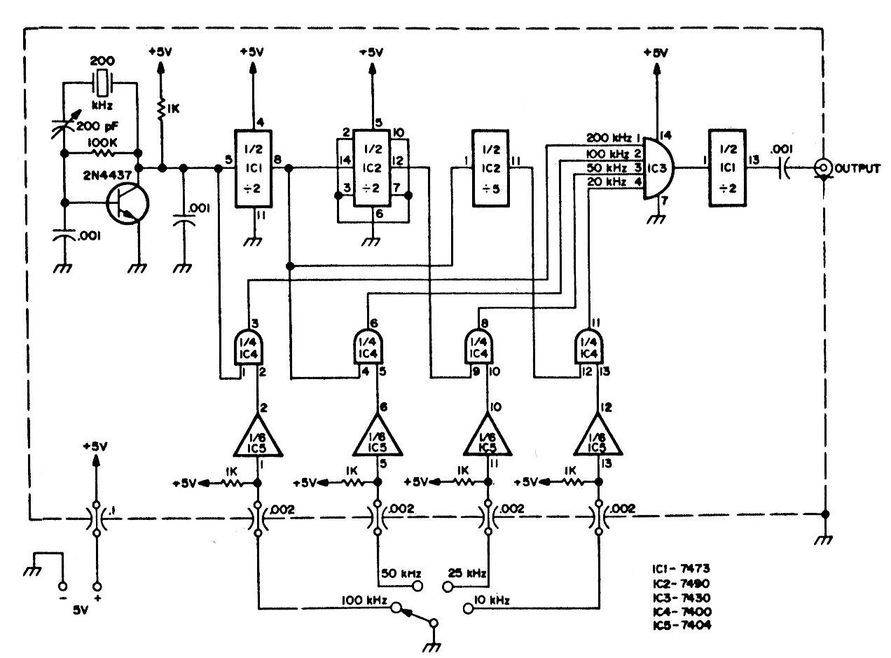
Este circuito es de una documentación antigua, pero los integrados usados todavía son actuales. El circuito proporciona señales rectangulares en 4 bandas de 10 kHz a 100 kHz. El cristal es el que determina las bandas de frecuencia, pudiendo eventualmente ser alterado.




