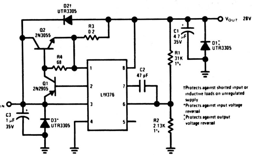
Este circuito es de un manual antiguo. Los componentes son poco comunes actualmente. La configuración sirve de referencia para recuperaciones o estudios. Los transistores de potencia deben estar dotados de disipadores de calor.
Este circuito es de un manual antiguo. Los componentes son poco comunes actualmente. La configuración sirve de referencia para recuperaciones o estudios. Los transistores de potencia deben estar dotados de disipadores de calor.