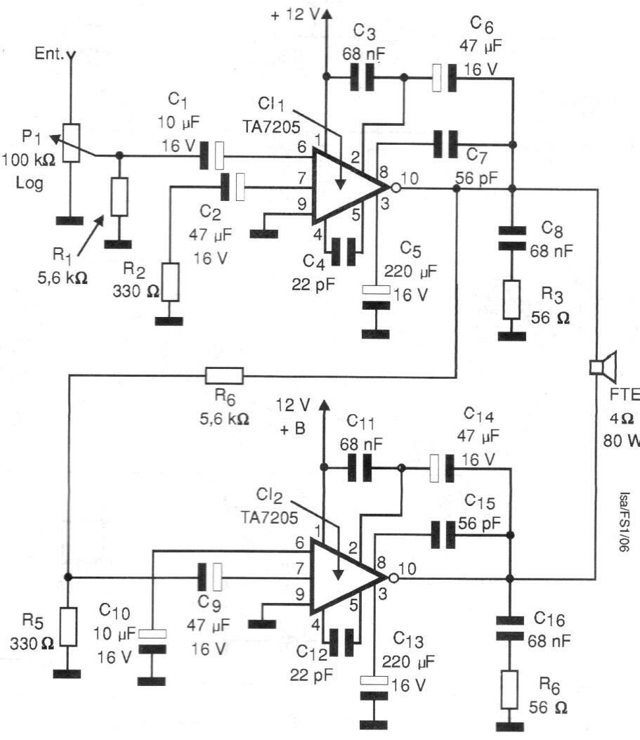
La base de este circuito es el integrado TA7205, no muy común actualmente. Encontramos el circuito en una documentación de 1998. El circuito integrado debe montarse en un disipador de calor. La fuente debe un excelente filtrado con al menos 3 A de corriente.




