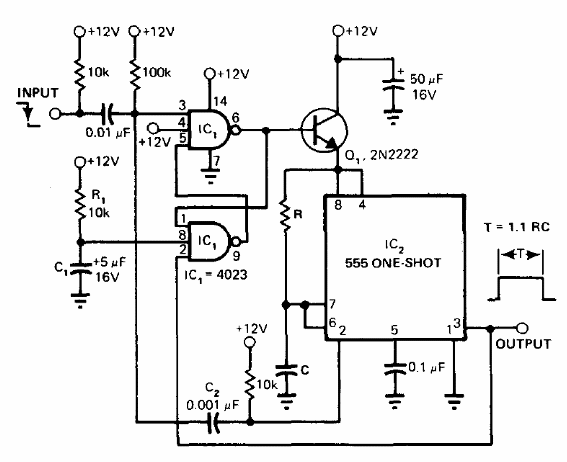
En la condición de espera este monoestable drena una corriente de sólo 1 uA. Cuando se dispara la corriente es de 6 mA. La constante de tiempo es dada por 1,1 x R x C y el circuito puede ser alimentado por tensiones en el rango de 5 a 12 V. El circuito es de una documentación de 1978.

Monoestable de Ultra Bajo Consumo 555



