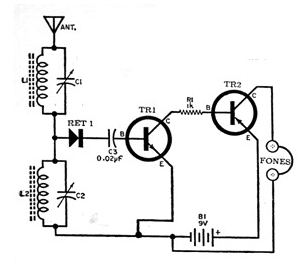
He encontrado este circuito en una publicación de 1964, pero todavía se puede montar. Con transistores de germanio se obtiene mayor sensibilidad, pero también funciona con los BC558. Los dos circuitos de sintonía permiten obtener más selectividad. Las bobinas están formadas por 100 espiras de hilo 28 en un bastón de ferrita y las variables obtenidas de radios transistores fuera de uso., El auricular debe tener 1k o más o ser un cristal con un resistor de 4k7 en paralelo. El diodo puede ser el 1N34 y la antena debe tener al menos 3 metros de longitud.




