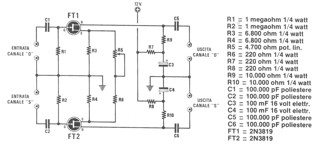
lettronica de 1984 (Italia) en las todavía puede ser montado aún hoy pues los componentes son comunes. El FET también puede ser el BF245. El circuito sirve para expandir las señales de un sistema estéreo a cuatro canales, combinando las entradas originales de dos a dos de una forma para dar un efecto especial. Los cables de entrada y salida de señal deben ser blindados. La salida de los canales va a la entrada de los amplificadores.




