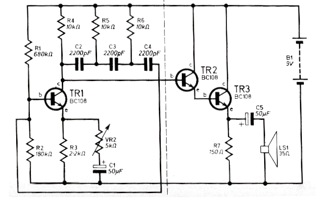
Este circuito fue encontrado en una revista inglesa de 1973. La revista ya no existe, pero el circuito puede ser montado si los transistores son cambiados por los BC548. Ajuste el punto de oscilación en el potenciómetro los capacitores C1, C2 y C3, que pueden ser cambiados, determinan la frecuencia del tono producido. El circuito también funciona con un altavoz de 4 o 8 ohms, pero con menor volumen.




