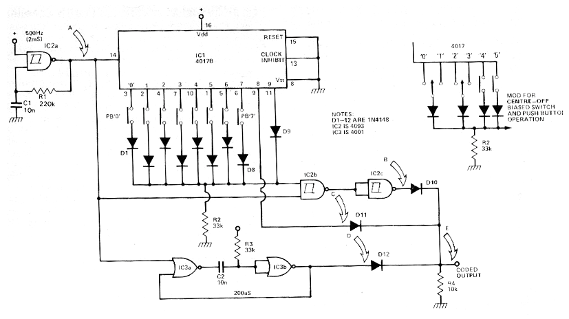
Este circuito fue obtenido en una revista inglesa de 1979, pero puede montarse con facilidad en nuestros días, pues todos los componentes son comunes. El que el circuito hace es generar pulsos codificados para un sistema de control remoto de 8 canales. Vea los CIR9278S y CIR9279S.




