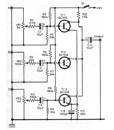
Este circuito salió en una práctica inalámbrica de noviembre de 1975. La revista ya no existe, pero basta con cambiar los transistores BC109 por los actuales BC549 y el proyecto se vuelve viable. La alimentación se puede realizar con una batería de 9 V, ya que el consumo es muy bajo. Si se utiliza la fuente debe tener un excelente filtrado, por lo que no se producen ronquidos. Los canales poseen impedancias de entrada diferentes y VR1 puede ser de 4k7 que es el valor comercial actual más fácilmente encontrado en los proveedores. Los cables de entrada y de salida de las señales deben ser blindados.




