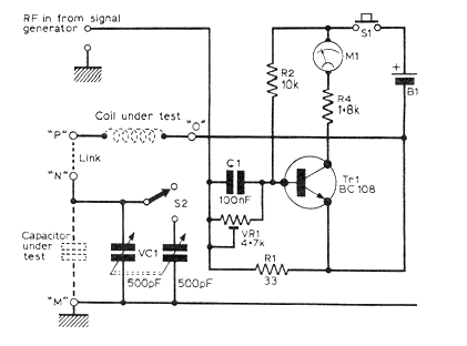
Este circuito fue publicado originalmente en una Practical Wireless de noviembre de 1977. La revista ya no existe pero el circuito puede ser montado utilizando uno, BC548 en lugar del BC108. El indicador es un miliamperímetro de 0-1 mA. Lo que el circuito hace es indicar cuando una bobina o un capacitor colocados en el circuito alcanzan la frecuencia de resonancia en función de la señal de un generador externo.




