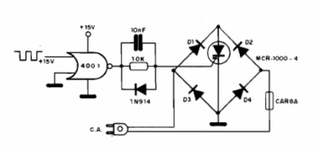
Este circuito conmuta señales de un SCR a partir de señales digitales aplicadas a un puerto 4001. La carga depende del SCR utilizado. Vea que el SCR utilizado es un MOS SCR y los diodos deben ser capaces de conducir la corriente de la carga controlada. La alimentación del CMOS puede oscilar entre 5 y 12 V.




