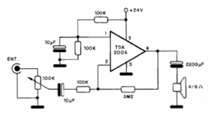
Con una alimentación de 24 V este amplificador proporciona una potencia de 8 W en carga de 4 ohms. El circuito integrado debe estar dotado de un disipador de calor y la fuente debe proporcionar al menos 1,2 A. El potenciómetro de 100 k ohms funciona como control de volumen. La ganancia puede ser cambiada por la resistencia de 2,2 M ohms. Este circuito sirve como excelente amplificador reforzador para MP3 y otros equipos que usan auriculares además de amplificador multimedia.




