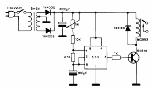
El circuito parpadeante o intermitente presentado se puede utilizar en árboles de navidad, vitrinas o sistemas de señalización. La cantidad de lámparas controladas depende únicamente de las características de los contactos del relé. Se pueden utilizar relés de 6 V con contactos de 4 A o más y corrientes de accionamiento hasta 100 mA. La frecuencia del efecto se ajusta en el potenciómetro de 1 M y depende del capacitor de 100 uF. El transformador de 6 + 6 V tiene una corriente de 250 mA o más.




