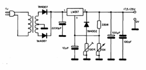
El circuito integrado debe estar dotado de un buen radiador de calor y el transformador debe tener un secundario de 25 V o 17 V con 1,5 A. Los condensadores deben tener tensiones compatibles con el circuito y el trimpot de 100 k actúa como ajuste de protección. Vea este circuito simulado en la sección de circuitos simulados del sitio. Para más corriente se puede utilizar el LM350. Vea proyectos de fuentes en artículos del sitio.




