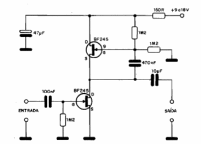
Este circuito tiene una excelente calidad de amplificación y alta impedancia de entrada. Su salida excita la mayoría de los amplificadores de audio común. Las conexiones de entrada y salida de señal deben ser cortas o blindadas. La alimentación se puede hacer con batería, ya que el consumo es muy bajo. Los transistores de efecto de campo de junción (JFET) equivalentes se pueden utilizar.




