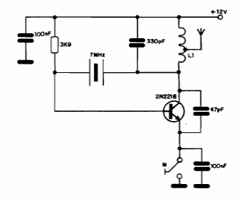
La banda de 40 metros de radioaficionado tiene frecuencias alrededor de los 7 MHz. Este pequeño transmisor para la práctica de la telegrafía (CW) tiene un alcance que depende de la antena y de las condiciones de propagación. L1 está formada por 20 + 20 vueltas de hilo 28 AWG en un bastón de ferrita de 1 cm de diámetro y de 10 a 15 cm de longitud. El cristal debe tener la frecuencia en que se desea transmitir y los condensadores son todos cerámicos. M es manipulador que opera el transmisor en Código Morse.




