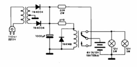
Este circuito mantiene una batería de 6 o 12 V en carga constante hasta el momento en que la energía falta. En este momento, el relé conmuta y la batería alimenta una o más lámparas con tensión de acuerdo con la batería. Se pueden utilizar baterías selladas y plomo-ácido. El transformador tiene un secundario de 12 V con 500 mA para baterías de 12 V y 6 V con 350 mA para baterías de 6 V. El resistor de 22 ohmios se debe cambiar en función de la corriente normal de carga de la batería. Observamos que este circuito no es inteligente y que las lámparas se encienden incluso cuando la falta de energía ocurra durante el día. Hay proyectos en el sitio más completos con sensores de luz.




