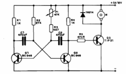
Este control de velocidad PWM para motores comunes de corriente continua hasta 2 A utiliza transistores comunes. El ajuste de la velocidad se realiza en P1, pudiendo los capacitores cambiar para mejorar el circuito según las características del motor. La banda de control no es 100% pero se puede aproximar a ello con la elección apropiada de los capacitores. El transistor Q3 debe estar dotado de un disipador si la corriente del motor es superior a 200 mA.




