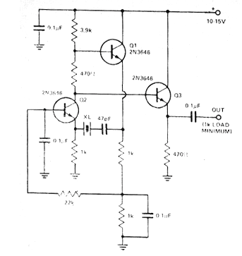
Hemos encontrado este circuito en una publicación inglesa denominada Electronic Circuit Design en el 3 de la primavera de 1980. Este circuito puede operar con cristales de 100 kHz a 10 MHz y los transistores admite muchos equivalentes como los 2N2222, BC548, BC547, BF494 y muchos otros. Los capacitores deben ser cerámicos. Para las frecuencias más altas la elección de los transistores debe ser más cuidadosa, con tipos que tienen mayor producto ganancia x banda pasante.




