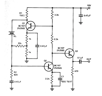
Hemos encontrado este circuito en una publicación inglesa denominada Electronic Circuit Design en el n3 de la primavera de 1980. Este circuito puede operar con cristales de 50 kHz a 150 kHz y los transistores admite muchos equivalentes como los 2N2222, BC548, BC547, BF494 y muchos otros. Los capacitores deben ser cerámicos.




