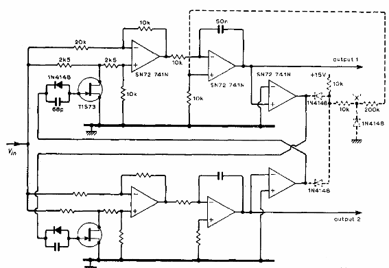
Este circuito fue encontrado en una documentación técnica inglesa de 1973. El circuito genera señales de dos fases controladas por una tensión externa. Los FET pueden ser los BF245 o MPF102 y la alimentación de los operativos debe realizarse a partir de una fuente simétrica.




