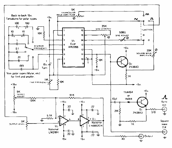
El generador de funciones XR2206 no es muy fácil de obtener, pero si consigue uno puede montar este excelente generador de funciones encontrado en una revista para radioaficionados de 1975. El amplificador operacional tampoco es fácil de obtener, pero los transistores pueden ser los 2N2222.




