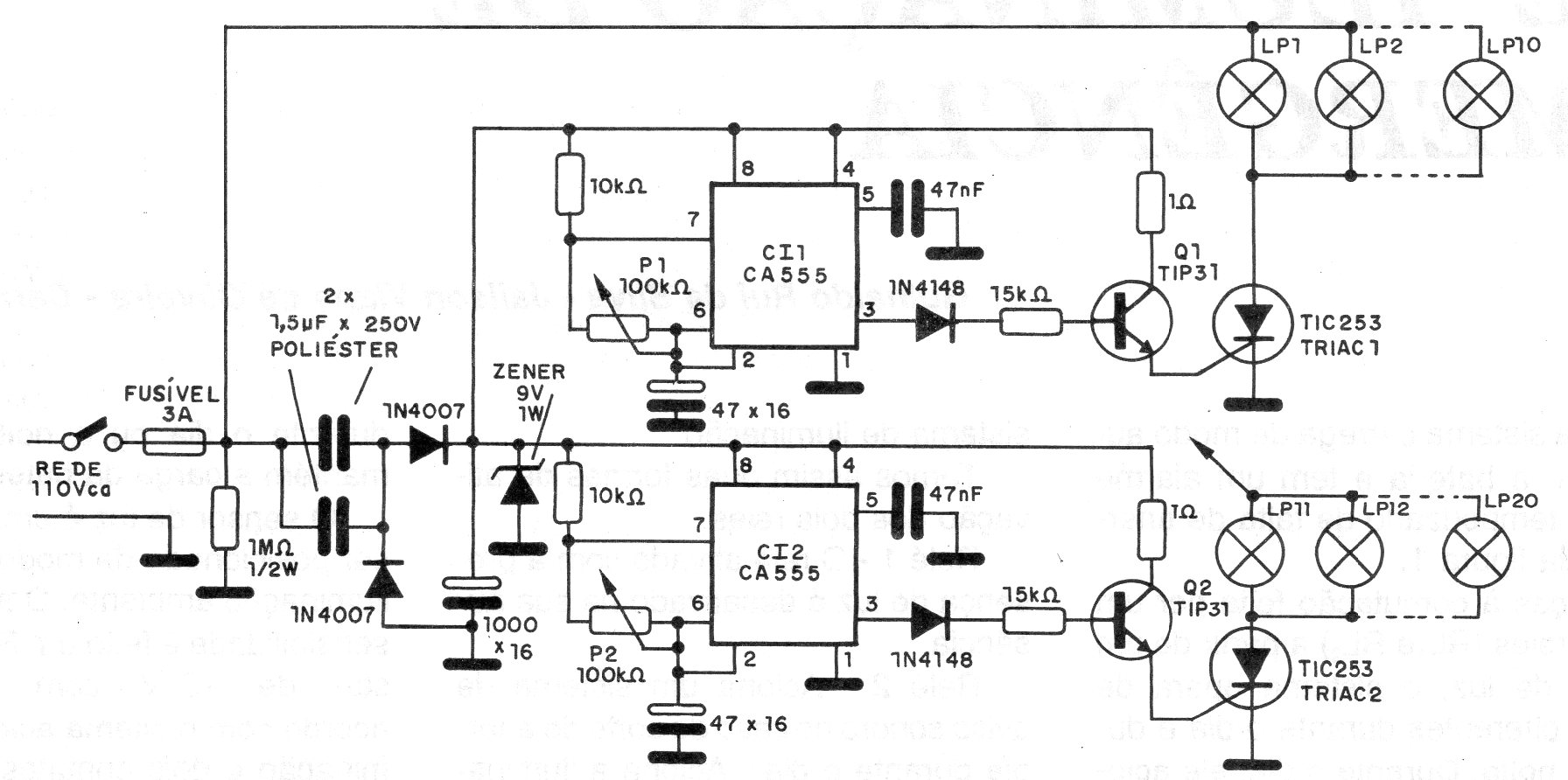
Este circuito, de una publicación de 1995, alimenta lámparas incandescentes conforme a la red de energía. El circuito utiliza SCRs que deben estar dotados de buenos disipadores de calor. Las dos secuencias de lámparas parpadean a diferentes velocidades determinadas por los ajustes de los potenciómetros.




