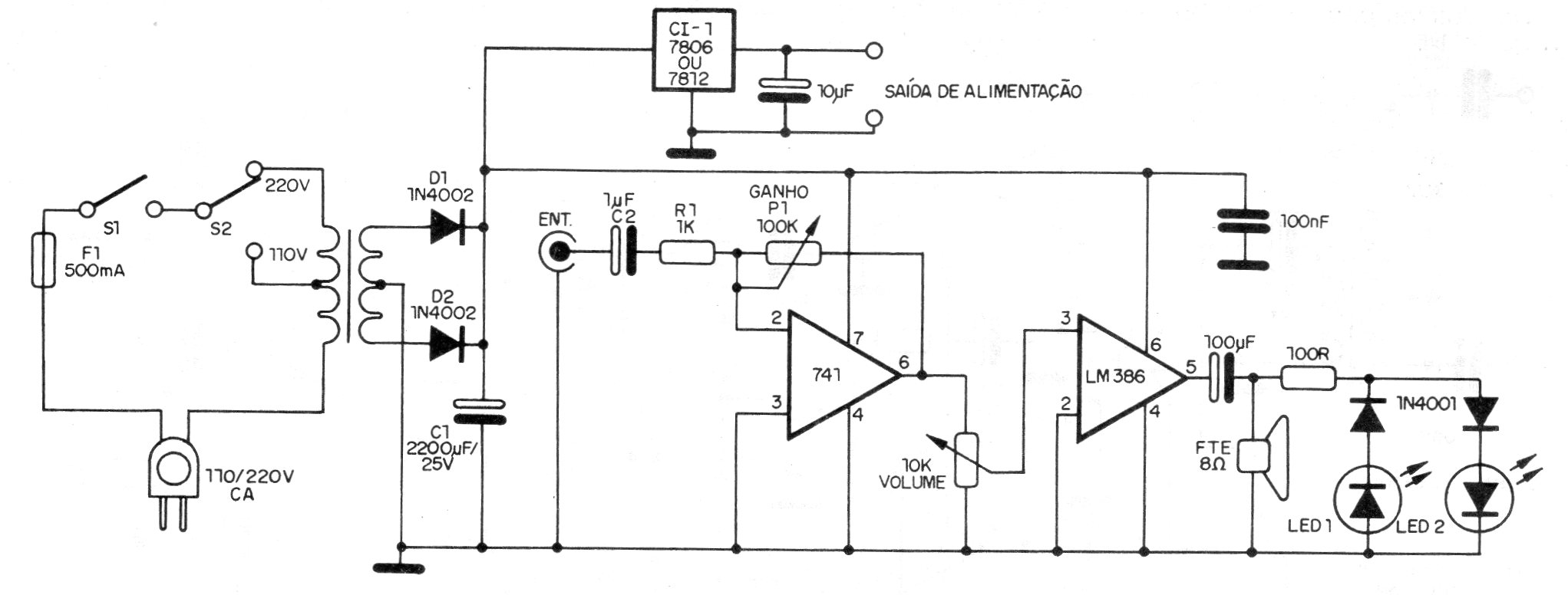
Este circuito es de una publicación de 1990, pero la idea puede ser aprovechada en un proyecto actual para alimentación de multimedia y otros aparatos de sonido alimentados por pilas. El circuito incluye un pequeño amplificador y una versión estéreo deben montarse dos canales similares con una fuente única.




