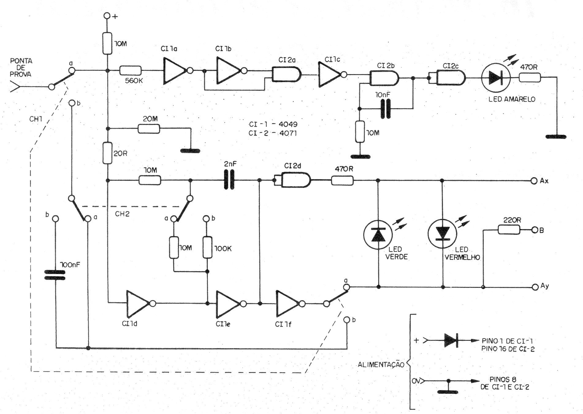
Encontramos este circuito en una documentación de 1990. Funciona con la alimentación del propio circuito digital que está siendo probado. Se pueden probar circuitos TTL o CMOS y también tenemos la indicación del tercer estado para lógica tri-state.
Este preamplificador - bastante simple - puede servir para excitar amplificadores comunes con la...
El circuito mostrado en la figura 1 es una protección del tipo "Crow Bar" en la que el disparo...
Un altavoz viejo, una o dos baterías (incluso bajas), una lima y es todo lo que el lector necesita para...