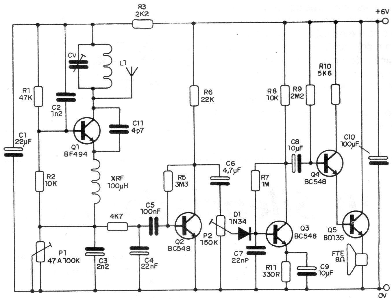
Encontramos este circuito convencional de receptor en una documentación de 1990. El circuito incluye un paso amplificador de audio, debiendo ser alimentado por fuente de 6 V con al menos 300 mA, dado su consumo. La bobina consta de 4 espiras de hilo 22 o 24 en forma de 1 cm sin núcleo y la antena es telescópica.




