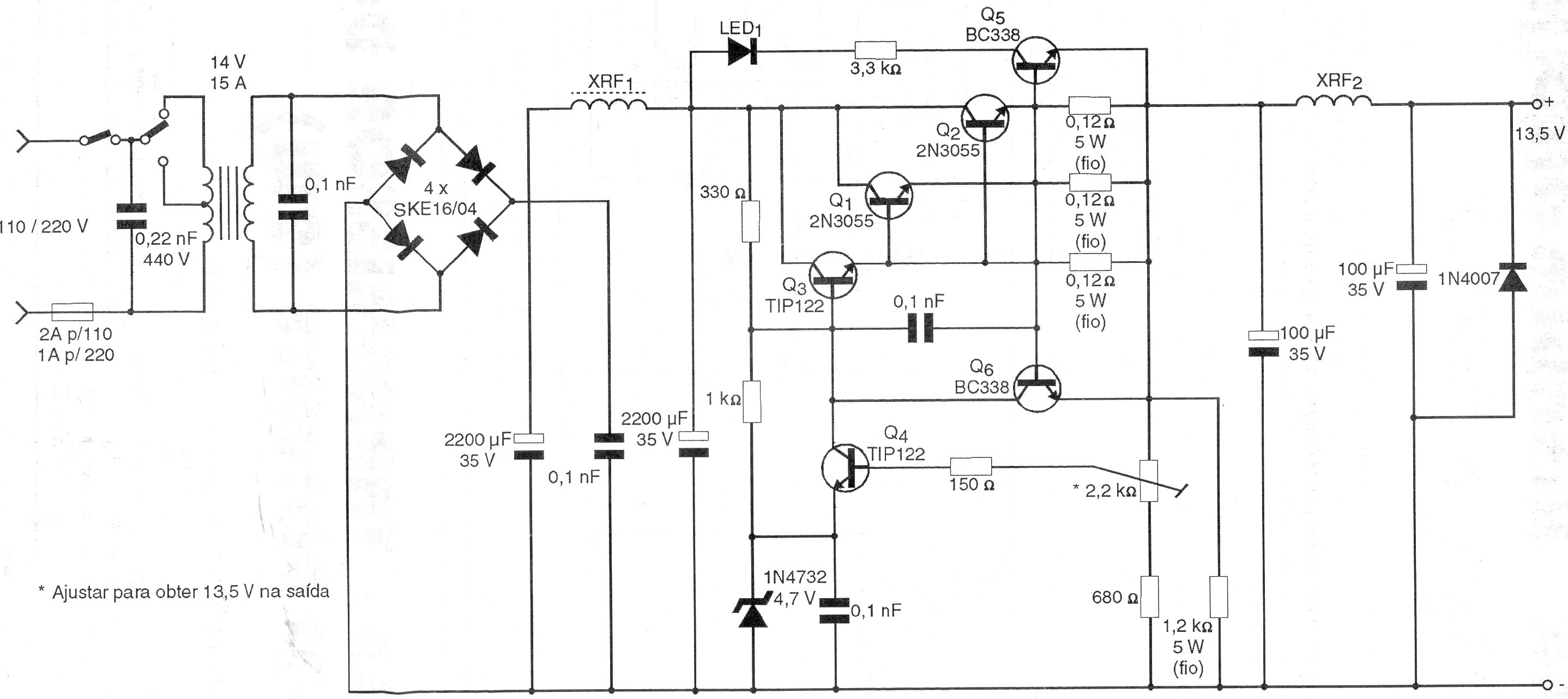
Encontramos este circuito en una documentación de 1997. Se trata de una fuente indicada para la alimentación de equipos de uso en el coche con consumo hasta 15 A tales como amplificadores, transceptores, CD-players, etc. Los transistores de potencia deben estar dotados de buenos disipadores de calor y XRF1 tiene 10 espiras de hilo 14 en un núcleo de ferrita mientras que XRF2 tiene 5 espiras del mismo hilo en forma sin núcleo.




