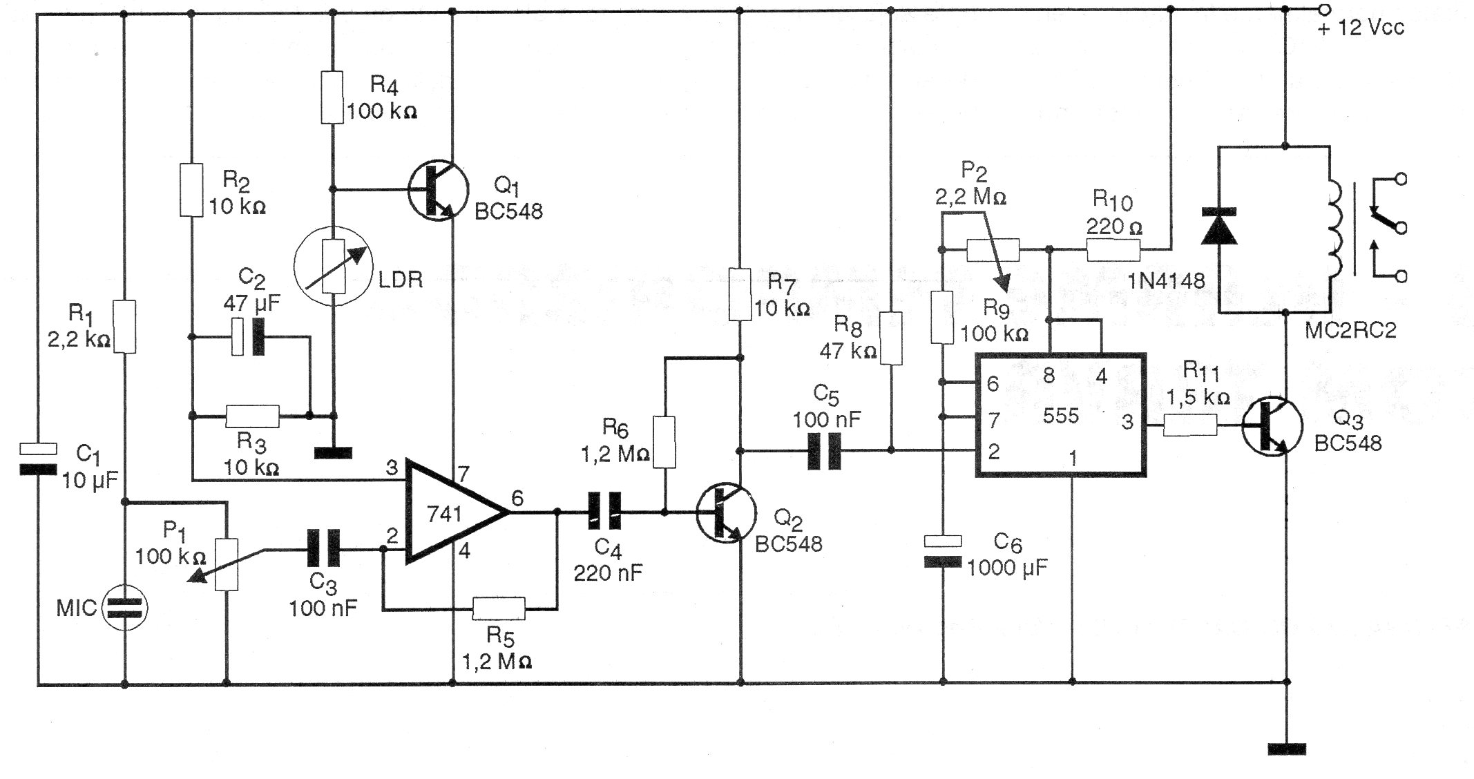
Este circuito está destinado a monitorear un ambiente. Se dispara un relé con un sonido, pero sólo si el lugar está oscuro. El circuito se alimenta con 12 V de acuerdo con el relé, y el ajuste del punto de disparo se realiza en el trimpot de entrada. La temporización se ajusta en el trimpot junto al 555. El circuito es de una documentación de 1997.




