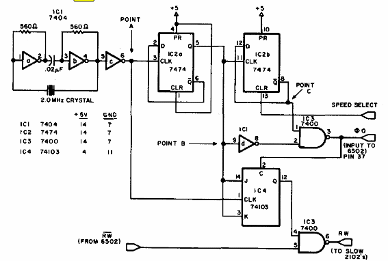
Este circuito de clock, que depende del cristal usado, fue encontrado en una publicación americana de 1976. El circuito tiene la velocidad seleccionada por un signo lógico en la entrada correspondiente. La alimentación debe ser hecha con 5 V, por usar tecnología TTL.




