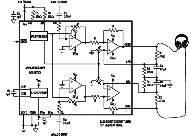
El circuito presentado en la figura es un amplificador para fuentes estéreo con el circuito de Maxim MAX9723 DirectDrive (www.maxim-is.com) capaz de proporcionar una salida de 62 mW con tensiones de alimentación de 1,8 V a 3,6 V. El dispositivo tiene control de volumen y amplificador de bajos, lo que lo hace ideal para el sonido portátil con aplicaciones de alta calidad. La potencia indicada es para una carga de 16 Ω y cuanto más ruido de distorsión armónica es solamente 0,006% con un PSRR de 90 dB. La característica BassMax hace que la respuesta de los bajos se mejora proporcionando así un mejor rendimiento con el uso de los teléfonos de bajo coste. El consumo es de sólo el 3,7 mA con 1,8 V de potencia y, además, existe una protección contra cortocircuitos y protección térmica. En modo shutdown el consumo se reduce a 5 µA y incluye control de volumen digital integrado de 32 pasos. El MAX9723 se puede encontrar en las cubiertas µCSP QFN de 16 pines. Más información acerca de la configuración que se muestra puede ser obtenida en el componente de hoja de datos, disponible para download desde el sitio web de Maxim. Las aplicaciones de este circuito incluyen reproductores de MP3, auriculares generalmente jugadores Mini Disc y audio PDA.




