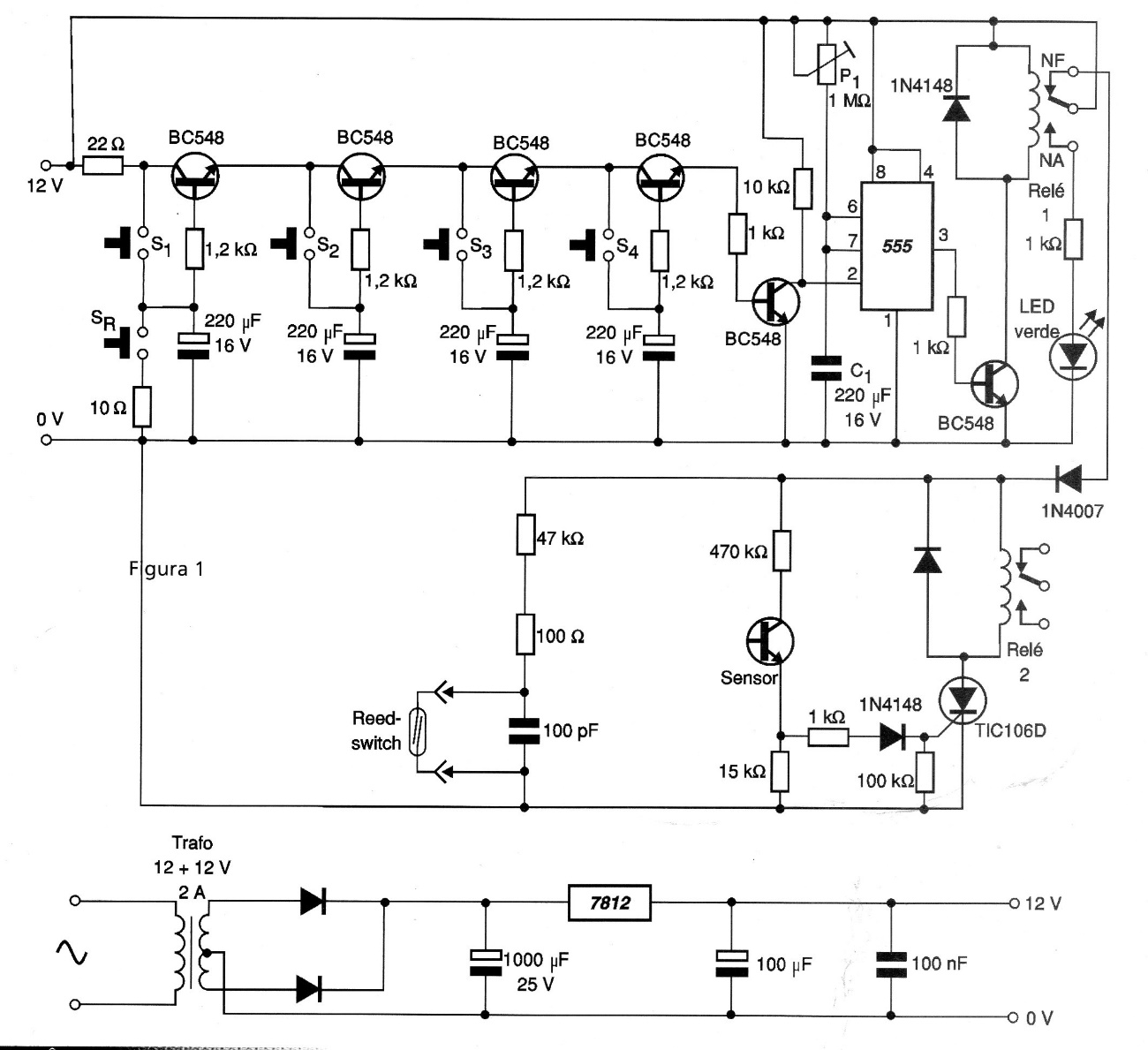
La desactivación de este circuito de una documentación de 2002 solo se puede hacer presionando 4 teclas en una secuencia correcta. El circuito puede ser alimentado por 12 V de batería o fuente y la temporización se realiza a través de un 555 con programación P1. Los sensores Reed se pueden conectar a cualquier número en paralelo. El circuito incluye una fuente de alimentación.




